
记者从济南公交获悉,4月28日,济南公交重磅推出济南NFC泉城通卡,0元开通,用手机即可完成公交、地铁的乘车付费。
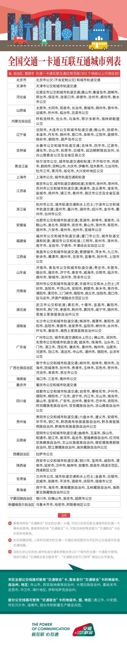
NFC泉城通卡利用手机NFC芯片的交互能力,将手机模拟为一张真实的交通卡,支持在线开卡、在线充值,手机无网息屏都能刷卡乘车。NFC泉城通卡可在全国交通一卡通互联互通城市使用,一卡可刷乘全国300+城市的公共交通。
NFC泉城通卡优惠同实体泉城通卡,乘坐济南市内2元及以下公交线路享8折优惠,2小时内换乘享6折优惠;乘坐3元及以上公交线路享8折优惠,乘坐K301、302享9折优惠,不享受换乘优惠;乘坐市内地铁享8折优惠。
据济南公交工作人员介绍,本次上线的手机品牌为华为、VIVO、华米(可穿戴设备)。后期,济南公交将继续协调其他手机厂商进行开发测试工作,计划在下半年陆续上线苹果、OPPO、小米等具备NFC功能的手机品牌。届时,市民乘车会更加便捷。

目前,NFC泉城通卡支持机型以及详细的开卡流程都在这里了,赶紧拿出手机来试试吧!
一、华为手机(华为:HUAWEI P40系列、HUAWEI P30系列、HUAWEI P20系列、HUAWEI P10系列、HUAWEI Mate 40系列,HUAWEI Mate 30系列、HUAWEI Mate 20系列、HUAWEI Mate 10系列、HUAWEI Mate 9系列、HUAWEI Nova 8、HUAWEI Nova 8 Pro、HUAWEI Nova 7、HUAWEI Nova 7 Pro、HUAWEI nova 5 Pro、HUAWEI nova6、HUAWEI nova 6 5G、HUAWEI Nova 5 Pro、HUAWEI Nova 2S、HUAWEI Mate X、HUAWEI Mate Xs、HUAWEI Mate X2、HUAWEI Mate RS;荣耀:荣耀V40、荣耀V30、荣耀V30 Pro、荣耀V20、荣耀V10、荣耀V9,荣耀V8(全网通版)、荣耀Magic 2、荣耀Note10、荣耀30、荣耀30 Pro、荣耀30 Pro+、荣耀20(非青春版)、荣耀20 Pro、荣耀10(非青春版)、荣耀9(非青春版)、荣耀8(非青春版)荣耀X10 Max、荣耀Play4 Pro、荣耀Note10;

华为穿戴:HUAWEI WATCH GT 2 Pro、HUAWEI WATCH GT 2保时捷版、HUAWEI WATCH GT 2 Pro ECG款、HUAWEI WATCH FIT、华为手环6(NFC版本)、荣耀手表GS Pro、荣耀手表ES、荣耀手环6(NFC版)、华为儿童手表4X。目前仅支持中国大陆正式发货渠道购买的设备)
二、vivo手机(vivo X30 机型号:V1938CA、V1938CT、iQOO 3 机型号:V1955A、iQOO Z1 机型号:V1986A、vivo X50 Pro+ 机型号:V2011A、vivo S7 机型号:V2020A、V2020CA、iQOO 5 机型号:V2024A、vivo X60 机型号:V2085A、vivo X60 pro 机型号:V2047A、vivo X60 pro + 机型号:V2056A、vivo iQOO Neo5 机型号:V2055A

三、华米(可穿戴设备)(首批机型:Amazfit GTS2 mini、Amazfit Pop、Amazfit Pop Pro。其余机型会陆续适配支持;“Zepp”App更新至最新版本,手表更新到最新固件即可开通使用。

(注:NFC泉城通卡具体支持城市名单请点击下方链接https://mp.weixin.qq.com/s/gmuFTjr9tKgUV-GOoNQxMA)

速豹新闻网·山东商报记者:白鑫燚